

NO1 为什么要重视运营和维护(O&M)?

NO2 运营与维护涵盖的内容:
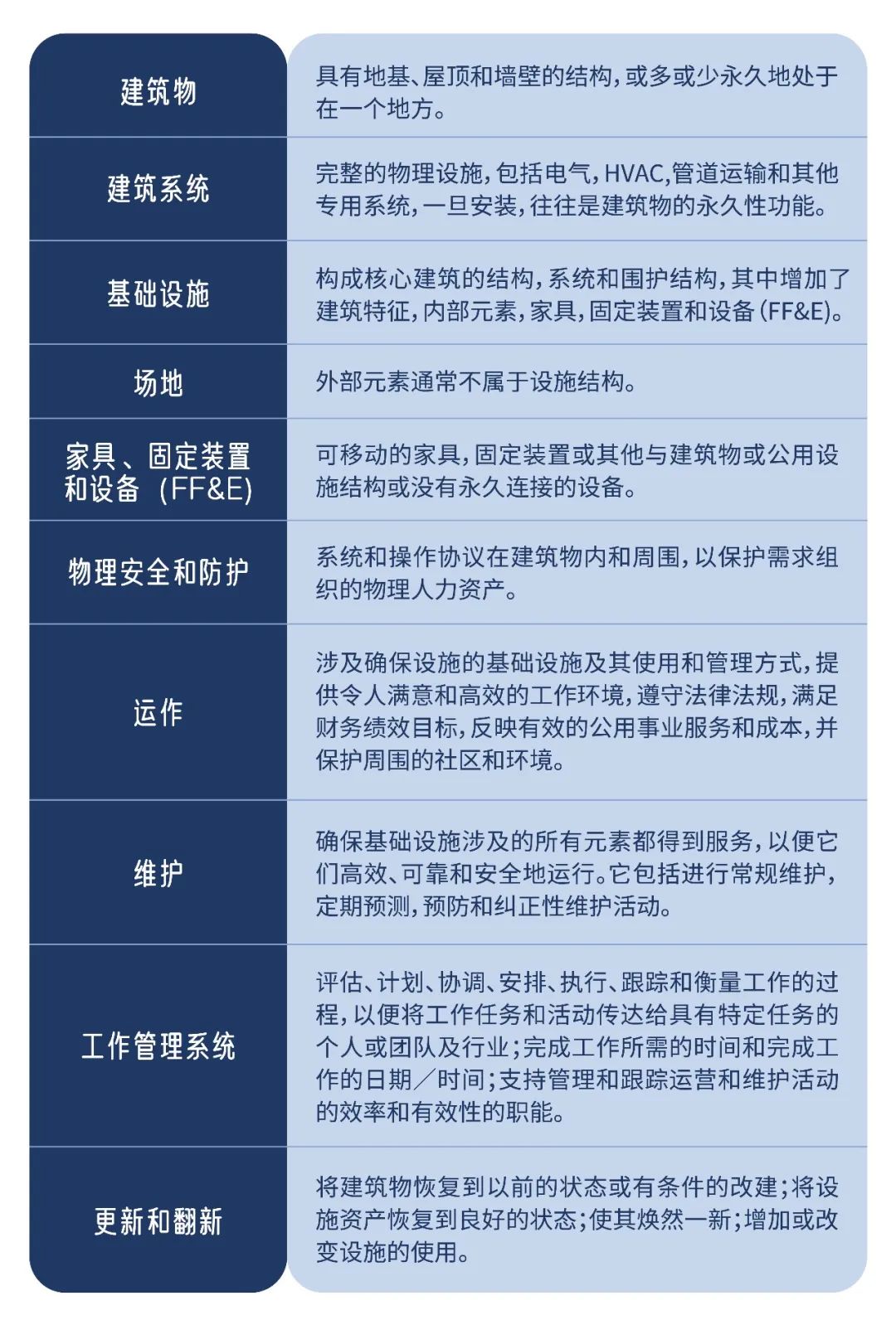
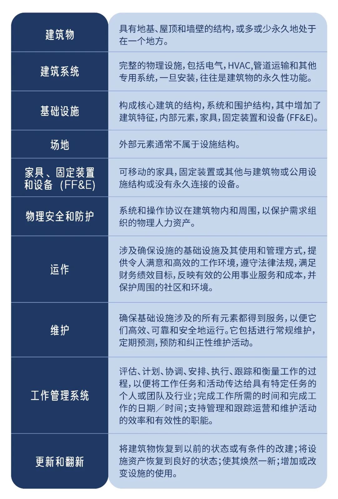
O&M 的范围包括整个建筑环境所需的活动、建筑流程和工作流程,这些环境均包含在组织的设施及其支持的基础设施不动产清单中。

生命周期成本理念以及全生命周期成本分析
生命周期成本 (LCC) 指的是设施在整个使用年限中的购置、运营、维护和支持的总成本,包括拆除成本。建设费只是冰山的一角,只占总体LCC的约15-20%。

NO3 运作与维护(OM)的子能力:

NO4 本课程涵盖以下内容:

NO5 设施管理运营维护工作坊

分组并选举组长
O&M关键知识点回顾
破题:科技如何赋能设施管理的运营与维护
FM是以下列几个要素为核心(从运营和维护的角度来看):
分组讨论课题:
·建筑基础设施维护管理中的科技赋能
·运营管理中的科技赋能
NO6 课程收益

师资介绍


IFMA的设施管理专业胜任力模型
2009年,国际设施管理协会(IFMA)进行了一项针对全球设施管理者的全球工作任务分析(GJTA)。全球工作任务分析(GJTA)分析的结果确认了构成设施管理者所需11项专业胜任力,这11项核心专业胜任力为:



