前记
在当今复杂多变的商业世界中,不动产资管领域正经历着前所未有的变革与挑战。
而就在刚刚过去的11月2-3日,一场意义非凡的考验——CRAM 经营性不动产资产管理师综合大考落下帷幕。我们这个凝聚着梦想与努力的班级,数十名学员共同参与其中,如同数十颗闪耀的星辰在知识的苍穹下接受洗礼。
这场大考,不仅是对知识的检验,更是一次心灵触动,让每一位学员对不动产资管行业有了更深层次理解和感悟,也催生了我们对于这个行业现状与未来发展之路的诸多思考。
市场新局:从资产市场到资本市场视角转变

市场风云变幻
下行压力下的市场格局
宏观经济波动引发不动产资管连锁反应。经济下行时,市场需求减少、资产价格下跌,不动产融资渠道大幅收紧,致使资管市场资金流动性严重受阻,项目开发和运营挑战巨大。开发商不得不调整资产结构,或剥离出售持有物业。
随着市场供需失衡,一二线城市供给过剩问题愈发严重,写字楼和购物中心竞争愈发激烈。而弱二线及三四线城市,受限于经济发展水平和租住需求低迷,租金水平长期低迷。在这背景下,客户视角正从传统的消费者(员工)和品牌商(租户)转向业主方(投资人),关注的焦点从资产的产品属性转向其资本价值和投资回报。
竞争格局的重塑与升级
开发企业转型背后有战略考量。行业趋势促使企业从传统开发模式向资管模式转变,高效运营管理和资产管理成为提升物业价值和盈利能力的关键。盈利模式从单纯销售转向租售并举或纯运营,以获取更稳定现金流。
项目竞争白热化。区域内项目竞争加剧,带来租金与产品创新的双重挑战。同类型项目在租金、服务、配套设施等方面激烈竞争,甚至出现价格战。企业需不断进行产品创新,如打造特色主题商业、引入智能化设备、举办主题IP活动等提升竞争力。

机遇暗流涌动
公募 REITs 与私募 REITs 基金兴起
近年来,公募 REITs 政策不断完善,市场需求渐增。首批公募 REITs 获批以来,上市数量增多,不动产二级市场建设加快,消费基础设施 REITs 开闸,为更多持有型资产企业提供上市融资机会,资产类型扩展,为资本市场提供更多稳健投资标的,优化不动产资管市场结构。
资产管理能力的价值重塑
从房地产到金融,本质上其实是如何将“资产端”演化为“资本端”的故事。在资本端对资产进行风险定价的过程中,重点要考察管理人对资产的运营能力和资本调集的金融能力。随着市场发展,资本市场对资管能力的定价机制逐渐成熟,优秀资管能力可提升资产价值,吸引投资者,获得更高估值,管理费定价及溢价收益也将被市场验证。
对复合型人才的迫切需求
存量时代,业主方从空间租赁商转向内容服务商,不动产资管更需要复合型人才,具备房地产及跨领域知识技能,良好沟通协调能力、创新思维和团队合作精神。例如,不动产资管人要具备艺术家心灵及资本家头脑,贯穿物业资产募投管退全生命周期。在项目竞争白热化下,需与不同利益相关者沟通协调,以客户为中心创新,发挥团队合作精神。

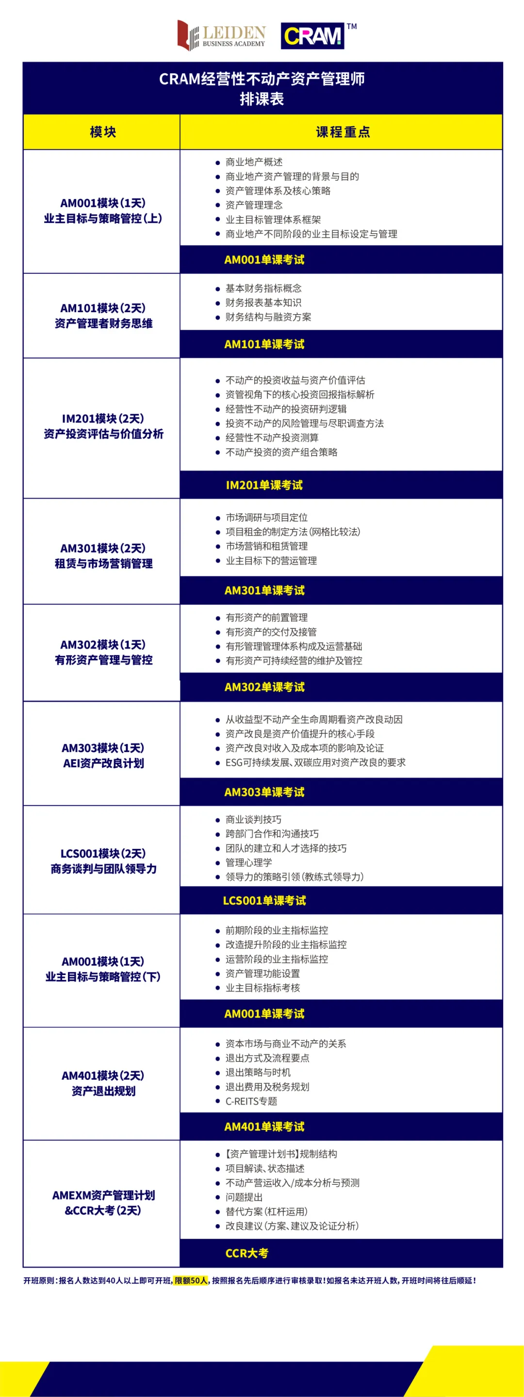
CRAM课程现场

应对之策:不动产资管人在不确定时代的转型与突破
思维革新
拓展能力边界
多元化的知识图谱
在这个时代,构建一个多元化的知识体系,就如同为自己装备了一副无懈可击铠甲。如将金融知识与房地产开发结合,能更好评估项目价值和风险,提升竞争力。绘制个人知识地图,先自我评估明确短板,再根据职业规划确定学习目标,选择合适资源并制定学习计划。例如,莱顿的CRAM课程,将金融智慧与房地产开发巧妙融合,为您提供洞察项目价值和风险的超能力,让您在竞争中占据先机。
思维模式需转变升级
思维模式需转变升级,实现从空间商到内容创造者的跨越。以客户为中心,提供个性化服务和体验,如为写字楼租户提供增值服务,为购物中心业主打造特色街区等。创新思维在产品与服务中应用广泛,可引入共享办公等创新模式,利用智能化设施打造特色主题空间。
社交破圈
拓展行业资源
用学习来破圈
破圈,意味着您将打开一扇通往新世界的大门。例如从商管转型资管,从事其他专业项抓住不动产资本市场机遇。莱顿商学的CRAM课程,不仅对个人职业发展至关重要,也是未来合作的金钥匙。拓展人脉,获取信息和机会,让您在知识的海洋中汲取无尽的养分。
精准定位目标圈子
精准定位目标圈子,根据自身需求和优势选择适合的行业活动、社交平台、专业社群。如专注商业地产可参加相关峰会和论坛,加入专业社群。
不确定性时代,投资自己是最好的投资
专业能力深耕细作
1、聚焦核心资管技能提升
资产估值、风险管控等是不动产资管的核心技能。资管人可以通过参加培训课程、阅读专业书籍、实践操作等方式,提升自己的核心资管技能。参加专业的资产估值培训课程,可以学习到不同的估值方法和技巧,掌握市场动态和行业趋势,提高估值的准确性和可靠性。阅读风险管控方面的专业书籍,了解风险管理的理论和方法,学习如何识别、评估和应对风险。通过实践操作,参与项目的资产估值和风险管控工作,积累经验,不断提高自己的实际操作能力。
2、跟进行业前沿技术与理念的学习计划
制定跟进行业前沿技术与理念的学习计划,关注行业动态,参加研讨会、论坛等活动,与同行交流经验,不断更新自己的知识和技能。例如,关注不动产科技的发展趋势,了解人工智能、大数据、区块链等技术在不动产资管领域的应用。参加行业研讨会和论坛,听取专家的演讲和分享,与同行交流心得体会,拓宽自己的视野和思路。
综合素养全面提升
1、领导力与团队协作能力培养
在不动产资管领域,领导力和团队协作能力至关重要。资管人可以通过参加业务场景领导力培训、担任项目负责人、组建团队等方式,培养自己的领导力和团队协作能力。莱顿CRAM课程中就专门设计针对业务场景沟通力提升的课程。
2、应对不确定性的心理素质与应变能力
面对不确定性,资管人需要具备良好的心理素质和应变能力。可以通过学习心理学知识、参加压力管理培训、进行自我反思等方式,提升自己的心理素质和应变能力。学习心理学知识,了解人的心理特点和行为规律,掌握应对压力和挫折的方法。进行自我反思,总结经验教训,分析自己在面对不确定性时的表现和不足之处,不断改进自己的应对策略。
在这个充满不确定性的时代,不动产资管人应通过思维革新、社交破圈和自我投资,全力打造核心竞争力。投资自己是最好的投资,改变思维,培养客户思维与创新思维,积极破圈参加课程和论坛学习,为转型寻找机会,笃定前行。
CRAM首期课程结业模块花絮



报名请扫码
